
口袋妖怪织女星是基于绿宝石引擎的民间改版,以其完整的原创剧情和丰富的可玩内容在改版圈内有一定口碑。作为资深改版玩家,我认为它代表了国内同人改版的一个成熟方向。

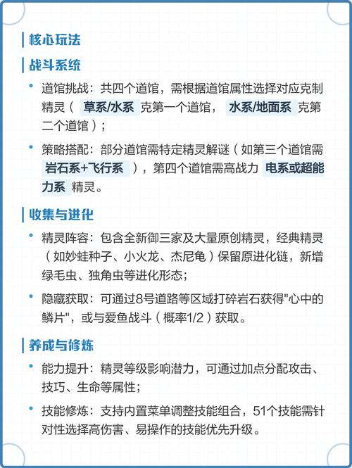
游戏最大亮点是织女星地区的完整设计,包括八个道馆和原创的四天王体系。地图布局合理,新增了昼夜系统和部分第六世代技能,平衡性调整得当。剧情围绕主角寻找失踪父亲展开,虽然文本有些地方略显生硬,但整体连贯性不错,超越了单纯堆砌神兽的常见改版思路。

实际体验中,前期难度曲线平缓,适合新手入门;后期冠军之路和殿堂战有一定挑战性。新增的精灵种类以合成为主,部分设计颇有创意。相比许多半成品改版,织女星的完成度很高,从开场到通关几乎没有遇到恶性bug。

你玩过口袋妖怪织女星吗?觉得它的剧情设计和新增精灵如何?欢迎在评论区分享你的通关队伍和游戏心得。